CEB Tape Recorder
Commonwealth Electronics Model CEB
Unfortunately I do not have an example of one of these tape recorders so I am relying upon advertisments and pictures from publications of the day.
I believe that this is the only Australian tape recorder that had a clockwork motor. NAGRA also made a portable tape recorder with a clockwork motor in the early 1950's,
Much of the information I have about this machine comes from the original operation and maintenance manual which was provided by Peter May.
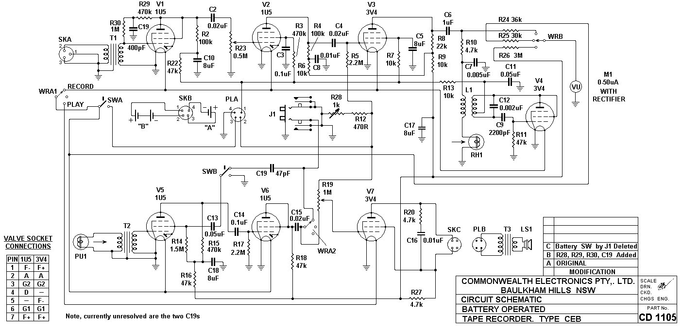
From the information I have there were seven tubes in the unit, 4 x 1U5 and 3 x 3V4. The heads where one of the first to use ferrite material, the use of ferrite particularly for the record head helped to reduce the power requirements of the bias oscillator. After some effort the designers were able to make the unit operate from two standard 67 1/2V HT batteries with discharge at a rate which was not unacceptably high. To reduce the battery consumption the filaments were switched off in the tubes which were not required for a particular mode.
In many types of modern battery operated electronic equipment there is some form of low battery indication, the CEB also has a low energy indicator. Switch SWB shown in the schematic CD1105 and in the rear view of the motor in drawing A5105 was used to trigger an alarm indicating that the motor spring needs winding.
This recorder was designed for use by radio reporters for on-the-spot interviews and according to the advertising of the time these units were used to record the events at the 1956 Melbourne Olympic Games.

A picture of this tape machine was used on the front cover of the Proceedings of the IRE Australia in May 1956, later that year a paper titled: "The Development of a Minature Battery-Operated Tape Recorder" by W. R. Nicholas and A. D. Hildyard. was published in the November issue.
The following images are re-processed scans of the original document so a small amount of the original information has been lost.
Wherever possible doubtful information has been cross-checked with other sources keep the information loss to a minumim.






If you require a copy of the complete manual I am quite happy to send a copy via email as long as the infomation used for non-profit historical purposes.
If you have any comments or questions please contact me.